广告招商中

联系方式

单位:
上海市物业管理行业协会

地址:
上海市长宁区荣华东道96号2楼

邮编:200000

总机:021-64376800

传真:021-64376800-866

网站电邮:

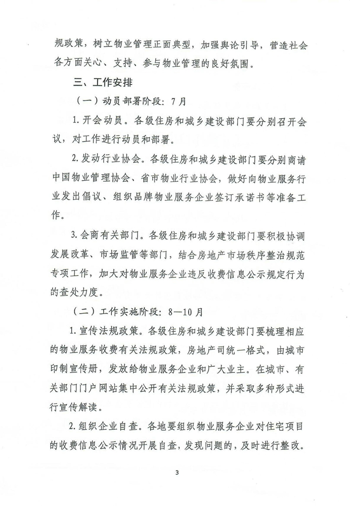
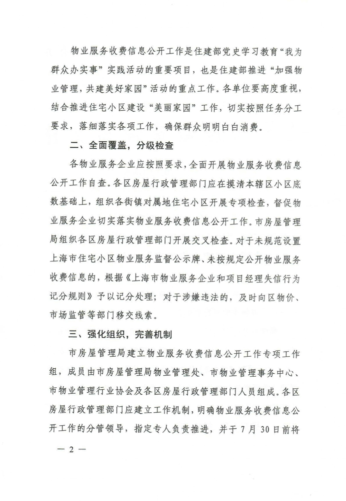
上海市房屋管理局关于开展“加大物业服务收费信息公开力度 让群众明明白白消费”工作的通知

Friendship link

友情链接